STEP-01 >>

INCOMING MATERIALS - RECEIVING
Perform inspection check on all the incoming materials for defects and state of the origin materials is meeting the required standard for coating.
STEP-02 >>

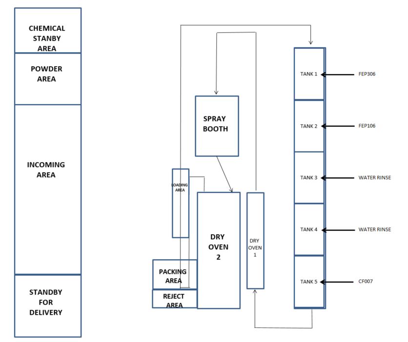
CLEANING - PRE TREATMENT
Materials loading into preparation and pre-treatment areas for initial stage to pre-process the materials into either 5 or 9 stage pre-treatment tanks
STEP-03 >>

LOADING - CONVEYOR
Materials loading intoconveyor platform in production line to process for powder coating
STEP-04 >>

SPRAYING - POWDER COATING
Utilising the high performance coating equipment to achieve the superior quality. Materials in processing by powder coating spraying
STEP-05 >>

CURING (MELT-FLOW-GEL-CURE)
To obtain the require results of solid, tough abrassion and resistance. Materials will be process in the batch oven going through the 4 Stages of curing process
STEP-06 >>

UNLOADING - FROM PLATFORM
Upon completion of the curing and coating application process cycle. Completed materials will be unloading from conveyor platform for our QA team to perform inspection
STEP-07 >>

QUALITY ASSURANCE
Our QA Team will perform inspection and quality checks on the finishing materials. QA will conduct quality test and checks to ensurethe materials is not defective.
STEP-08 >>

PACKAGING
Materials will be load into packaging areas compartment and our packaging team will perform tagging and packaging
STEP-09 >>

RACKING COMPARTMENT
Finishing materials after from packaging compartment will be allocated into our racking storage compartment until the delivery out
STEP-10

DELIVERY - OUTGOING
Delivery arrangement will be performed and arranged by our logistic team based on the schedule.











